Met welke KPI’s kun je voorraad managen? In deze blog lichten we er een veel voorkomende KPI’s uit. Door de juiste KPI’s te kiezen en daar op te sturen voorkom je een kerkhof aan afdankers. In dit artikel de KPI Voorraadwaarde.

De voorraad als kerkhof van het zakenleven
De voorraad wordt wel eens het kerkhof van het zakenleven genoemd. Men is tot deze bittere uitspraak gekomen, omdat de verliezen op de voorraden vaak een van de belangrijkste oorzaken van een faillissement zijn. Het is daarom van groot belang de omvang van de voorraden strak te monitoren. Te kleine voorraden zijn schadelijk omdat deze tot stagnatie in de verkoop kunnen leiden. Te grote voorraden kunnen tot hoge kosten van het voorraadhouden leiden en het risico van onverkochte voorraad neemt toe.
Vooral bij bederfelijke en modegevoelige artikelen is dit een reëel risico. Aan de andere kant kunnen voorraden strategisch hoog blijven als de onderneming afhankelijk is van een leverancier en de levertijden van de grondstoffen onzeker zijn. Het risico van non-stock weegt dan zwaarder dan een te hoge voorraad.
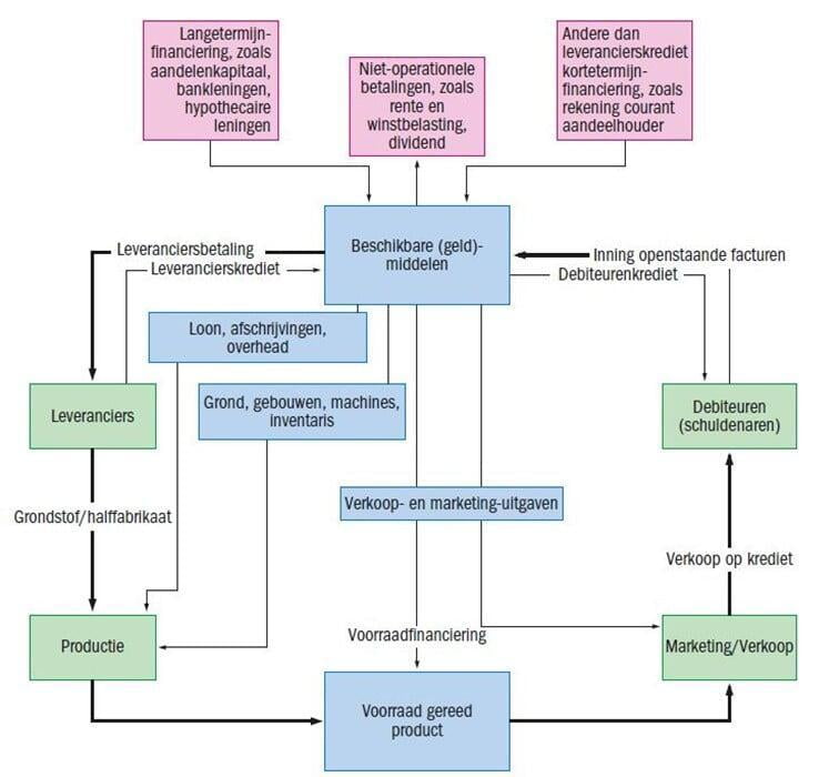
De waardekringloop van een organisatie
Het vertrekpunt is dat een organisatie producten en/of diensten voortbrengt en levert aan afnemers. Indien de organisatie streeft naar het realiseren van winst, dan is het noodzakelijk om daarbij waarde te creëren. Indien er geen waarde wordt gecreëerd is een organisatie op enig moment gedoemd om haar activiteiten te staken. Dit veroorzaakt een gebrek aan liquiditeit om de operatie te financieren. Je kunt niet oneindig doorgaan met verliesfinanciering. Het voortbrengen van producten betekent een voortdurende omloop van de factoren arbeid, kapitaal, goederen en overige middelen. Een dergelijke omloop is weer te geven in een diagram van het operationeel organisatieproces oftewel een waardekringloop. Met deze kringloop in gedachten kun je een organisatie, een balans, een winst- en verliesrekening en de achterliggende processen beter begrijpen. Dit vormt ook de basis voor de begrippen activiteitratio’s (activiteit-KPI’s) en kengetallen.
De waardekringloop van een organisatie start met de beschikbare middelen. Die zijn afkomstig van het aangetrokken eigen vermogen of vreemd vermogen. Op enig moment kan er behoefte zijn aan extra middelen om de activiteiten uit te breiden. Het eigen vermogen wordt gevormd door het aantrekken van extra aandelenkapitaal dat afkomstig is van bijvoorbeeld de bestaande eigenaren. Vreemd vermogen kan komen van een verstrekte lening van een betrokken onderneming. Het kapitaal kan ook in de vorm zijn van een externe financiering zoals verstrekt door banken. Dit noemen we kapitaal verstrekt voor een langere periode.
Waardekringloop

Met de machines, grondstoffen en halffabricaten worden eindproducten gemaakt. Dat is mogelijk door de ter beschikking staande machines die in een fabriekshal staan en het toevoegen van arbeid. De inzet van arbeid kost natuurlijk loon.
Indien de verkoop van de gemaakte producten niet meteen plaatsvindt, maar voor kortere of langere tijd opgeslagen worden als voorraad, vergt dit natuurlijk ook kapitaal. Als er niet meteen verkocht en geleverd wordt, dan brengt dit geen geld op, maar legt het beslag op de liquide middelen. Ook is er ruimte nodig om de spullen op te slaan. Het is daarom niet voor niets dat ondernemingen de productie en logistieke processen zo efficiënt mogelijk willen inrichten om het beslag op ruimte en middelen zo beperkt mogelijk te houden. Daar heb je de juiste set aan Kritiek Prestatie-Indicatoren voor nodig.

KPI Voorraadwaarde - Ontwikkeling van de voorraadhoogte
Met de KPI Voorraadwaarde monitoren we de ontwikkeling van de voorraad in de tijd. Daarmee maken van de waarde van de voorraad in de tijd zichtbaar. Door een aantal perioden zoals jaren naast elkaar te zetten in een grafiek, kunnen we een trend zien van een stijgende of dalende voorraadwaarde. Dan weten we ook hoeveel liquiditeit we in het werkkapitaal via de voorraad hebben gestoken.
We kunnen voor de voorraadwaarde doelen bepalen om mee te vergelijken. Die kunnen we bepalen aan de hand van zaken als te verwachten omzet, te verwachten kostprijs van de omzet, ontwikkeling van het assortiment, speciale acties om de voorraad te reduceren, omloopsnelheden van de voorraden.
De voorraad kan niet te laag zijn wil je ‘nee-verkopen’ vermijden. Maar ook niet te hoog om incourante voorraad te voorkomen. Daarom is strak monitoren van de voorraad een must. Een voorraadhoudend bedrijf meet altijd de waarde van de voorraad en maakt de ontwikkeling zichtbaar.
Of de indicator een plaats heeft op het MT-dashboard als KPI hangt er van af of er ook een KSF is vastgesteld op het vlak van voorraden. Dat kan als er sprake is van reductie van de voorraad. Is de voorraad in lijn met het doel dan zal normaliter de voorraadwaarde geen KPI zijn op het MT dashboard. Het komt wel voor bij de financiële afdeling.
KPI-register : KPI Voorraadwaarde
Om te weten of we dichter bij het doel komen of niet, moet iedere KPI een doel hebben en moet volstrekt duidelijk zijn hoe dat meetbaar is, anders is het geen KPI. Om de activiteiten te borgen, moeten alle gebruikte KPI’s als stuurinformatie worden vastgelegd in een KPI-register. Bij deze de belangrijkste elementen om rekening mee te houden.
Kritieke Succesfactor: Het verlagen van het werkkapitaal
Bron: Financieel administratief systeem
Definitie: Het totaal van de geselecteerde grootboekrekeningen
Calculatie: Stel goed vast wat zichtbaar te maken. Alleen gereed product, of ook voorraad grondstoffen, of ook inclusief het Onderhanden Werk?
Doelstelling KPI: Inzicht in de ontwikkeling van de voorraadwaarde
Type KPI : Financieel / Balans / Output
Verwachting Stakeholder: Is er actie nodig o.b.v. ontwikkeling van de voorraadwaarde
Actiehouder: Manager Logistiek of Manager Verkoop
Opmerking: Deze KPI alleen zegt nog niets over de relatie tussen de ontwikkeling van de omzet en de hoogte van de voorraad
Met deze KPI op het dashboard heb je zicht op de ontwikkeling van de voorraadwaarde.
Wilt u meer weten hoe te in uw organisatie met KPI's aan de slag te gaan zoals bijvoorbeeld bij voorraad?
Wilt u met ons samenwerken of eens sparren over onze aanpak, dan plannen we graag met u een ontdekkingsgesprek in.
